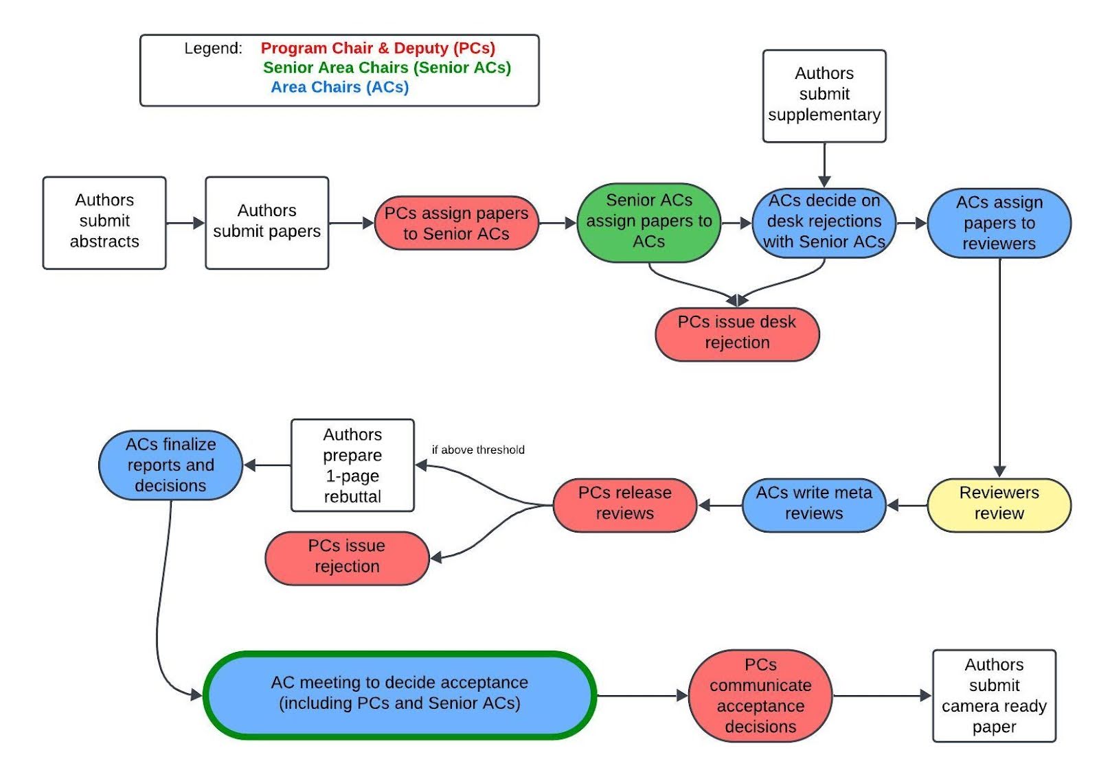
We will follow a two-stage process where papers will undergo a first review round, after which papers above a threshold will be asked to submit a rebuttal. Final decisions are then made during an Area Chair meeting.

Upon initial submission, the Senior Area Chairs and Area Chairs (ACs) will determine whether the submission is appropriate for RSS or should be desk rejected.
Examples of desk rejects include:
Desk rejected submissions will not be assigned to a reviewer, and their authors will receive a brief note about the rejection. Criteria for Desk Rejection may be applied to revised papers in the revise and resubmit process.
For the submissions that are not desk rejected, Senior Area Chairs will assign papers to ACs, while avoiding conflicts of interest and balancing the load across ACs. For non-demo papers, the ACs and the external reviewers are never aware of the authorship of the papers they review.
The AC will manage the review process and assign three reviewers to assess each submission that undergoes full review. Reviewers should have high expertise on the topic of the paper(s) they are asked to review. As part of the review process the PCs reserve the right to get additional input from other ACs for any paper so as to make the best decision for acceptance. Reviewers will be asked to provide a detailed review of the submission and will be asked to provide a first-round recommendation. The AC will, based on the reviews and their own assessment of the paper, provide a meta-review and first-round recommendation. A recommendation will be one of: Strong Accept (SA), Accept (A), Weak Accept (WA), Weak Reject (WR), Reject (R), and Strong Reject (SR). Based on the reviewer and AC recommendations, papers will then fall into two groups:
Revise and Resubmit: Any papers that received at least one recommendation of Weak Accept or higher from either the reviewers or the AC will be given the opportunity to submit a 1-page author response to the reviews. Authors that meet this minimum threshold will have 1 week to prepare their rebuttal. Note: at this stage, no papers are accepted, and a significant portion of R&R papers may be rejected after the rebuttal.
Reject: Papers below the threshold to revise and resubmit will be rejected at the completion of Round 1. The time to prepare the rebuttal and revise a paper (if accepted) is limited. Therefore, a submission will be rejected if the reviewers feel that the required revisions would not be achievable within the time frame. A rejection in round 1 should be taken to indicate that the work is not deemed to be ready for this year’s RSS, not that it has no place at RSS at all.
Authors of the papers with Revise and Resubmit recommendations are invited to submit a 1-page rebuttal using the rebuttal template, by the resubmission deadline. Note that author lists may not be changed. All the rebuttals will be reviewed by the original AC and they will only be sent back to reviewers in case extra feedback is needed. The AC reserves the right to invite new reviewers if needed. The results of the current review(s) will be shared with the new reviewers in such cases.
The ACs, Senior ACs, and PCs will discuss papers, reviews, meta-reviews, and rebuttals at the AC meeting, resulting in final acceptance or rejection decisions.